You must be 18+ to visit this website
The content on this website is AGE RESTRICTED
Please confirm you are at least 18 years old of age. Otherwise leave the website.
Female Agent profile
Female Agent
18+
Female Agent
An adult sexpionage RPG
Se Inscrever
Enviar Mensagem

Títulos de Assinatura

FREE
Followers Tier

Join for free to receive email notifications about new posts submitted to paid tiers

372 assinantes
Desbloquear
$1
USD mensal
Recruit

Support Female Agent on a budget!

42 assinantes
Desbloquear
$5
USD mensal
Analyst

Everything from the Recruit level rewards plus:

  • 2-week early access to new releases of Female Agent.
  • Vote in polls to set development priorities.
26 assinantes
Desbloquear
$10
USD mensal
Operator

Everything from the Recruit and Analyst level rewards plus:

  • Access to dev versions of the game, so you can play with new features as they're being added.
17 assinantes
Desbloquear
$20
USD mensal
Handler

Everything from the Recruit, Analyst and Operator level rewards plus:

  • Access to the dev-only discussions on Discord, so you can be part of our design discussions
0 assinantes
Desbloquear

Bem vinda

  • Hey! If you choose to support me you will get:
  • Regular updates ***Newly developing content ***Lots of engaging sexy storylines
  • Get started with the game here: femaleagentgame.com

Displaying posts with tag DevReport.Reset Filter
Female Agent
Publicação pública

Christmas week transparency report


Hi guys!  This week I took Christmas Day and half of Boxing Day off.

My aim last week was to get the Max date edited by Wednesday which was achieved.  I took Christmas off, and in a half-day on Boxing Day I wrote an extra outro to Malaysia which can be triggered from the new Max date.

Since then – Saturday to Monday – I’ve been working on the Malaysia sex scene.  One of the problems with Female Agent is that the sex scenes are hot right up until the sex and this is something I wanted to try to fix this time.  I’m trying to write it in a totally new style and it feels really exciting and hot, I can’t wait to get feedback on it.  (I honestly don’t know if it’s better, but it’s definitely different and it seems much hotter to me.  You guys, of course, will be the judges.  Contributor Behbeh played through a rough draft of the work in progress earlier today and gave good feedback on the new style.)

It’s flowing really fast, I would probably have finished it today if I hadn’t had 1.5 days off for Christmas (but my family would’ve finally done the right thing and disowned me).  My brain is frazzled now but I’ll get back on it tomorrow.


Structural changes
Here and in the Discord there’s been some really interesting talk (thanks everybody) about how Malaysia was fine and not everybody understands why I wanted to rewrite it at all.

Part of the reason is characterisation of the heroine (and this is important, we need it in the next few episodes).  But the other reason is player experience.  Female Agent was always supposed to be the game I wanted to play, that’s the only reason I ever made it.  One reason I hated the Big Mac episode – and ended up not finishing it, despite positive feedback – was just that I didn’t want to keep playing a game that felt like a Powerpoint presentation.  If I’m gonna keep doing this then I want more decisions, genuine branches, and skill checks.

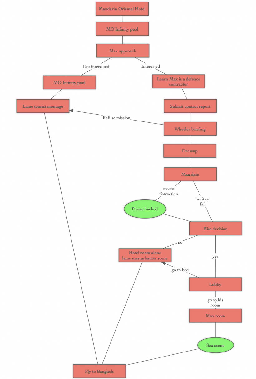
To illustrate, here’s a diagram of the Malaysia experience in the last release.  Red rectangles are scenes with no options, all you can do is click through them (like a Powerpoint).  They’re not necessarily bad but they are rigid and kinda boring once you’ve played them onceGreen circles are scenes where dice or decisions can affect the outcome.

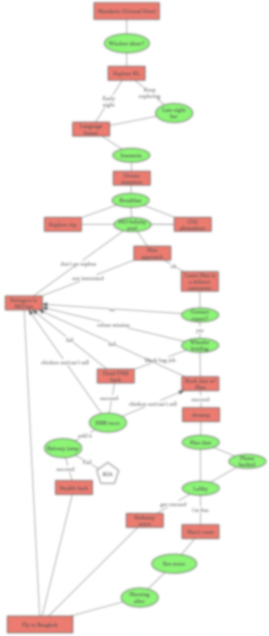
For contrast and to illustrate what I’ve been working on, here’s a diagram of the edited Malaysia experience (blurred to avoid spoilers):


So it’s not like the perfect episode (that’d take forever, and it’d have no red on it).  But hopefully it’ll be a significant improvement: lots more decision points, and a genuine alternate branch that some players will prefer to the main.

Okay, it’s really late, I’m gonna crash and get back to work tomorrow morning.  I love you guys so much 🦀❤️‍🔥🎄
Gostar(9)
Comentários  Carregando...
Sign Up or Log In to comment on this post
Female Agent
Publicação pública

Monday transparency report


Hey guys!  It’s been another long week, no days off.  But fuck days off, we have a game to make.

I said last week I wanted to finish editing the Max date by Thursday.  But it took more hours than I wanted.  The new version of the Max date is now 85% done and I expect to be finished with it tomorrow or Wednesday.


Why the extra work?
Broadly speaking, for a scene in FA to work it needs to be either sexy (best case), exciting (second best) or at least short.  The Max date scene was just coming out long.

I wanted to fix it.  My first idea was ramping up the sexiness – but without context and build-up, it didn’t come out as sexy as I wanted, it just felt fake and meh.  I don’t know how to explain it exactly – I guess like when you’re watching porn and the characters just start fucking for no believable reason?  (This is why I often watch porn with the sound off, I have to invent my own stories 😬)

I made a bunch of changes to pacing, mood & vibe, and something subtle-but-important to the heroine’s characterisation, and all of a sudden the scene started taking on a life and character of its own. It just felt correct (and the hotness was coming from the characters themselves, not the scenario I was trying to impose).

But all this work took time.  Like I said, I’m expecting to finish it inside the next 24-48 hours.  Then I’ll move straight onto the sex scene.


Morale transparency
Sometimes I feel like the pressure is impossible.  When a scene isn’t working, it takes time to fix it, so I throw myself into that.  But I feel guilty for putting in the extra time.  People tell me to just release it, like I’m deliberately holding a finished episode back or something.  Really what I’m doing is working my ass off to get it ready for you guys.


Days off this week
Obviously I need to take at least Thursday off this week, just so I’m not the worst human in Christendom.

But I know everybody’s waiting for the next ep to drop, so I’m not planning to take days and days off.  I’m gonna get an early night tonight, and do my best to get the date scene finished tomorrow. 

Merry Christmas to everybody, guys!  I love you all.  🦀❤️‍🔥🎄
Gostar(10)
Comentários (2) Carregando...
Sign Up or Log In to comment on this post
Female Agent
Publicação pública

Monday transparency report


Hey guys! I worked all 7 days since the last report, no days off.  No peace for the wicked. 🤪

The changes I made on Friday 5th were really helpful and have made the whole thing much more fun to play.  This week I updated multiple scenes to reflect the changes to pacing, structure and tone, and I'm really happy and excited with where the writing is now based on these changes.

This draft has now succeeded at the main thing I wanted it to do (and the main thing I want to keep doing, going forward with the game): make it less of a slideshow. Malaysia now has two separate mission paths ("operator" vs "honeypot", a microcosm of the heroine's whole core conflict – I know that most players will choose "honeypot", but I think the existence of a viable alternative path makes it hotter).

It also has a separate ending, with entirely new NPCs, for players who prefer to skip past the Max mission entirely. This ending's short but I think it's sexy, and kind of sweet. I wrote it on Wednesday, it took 10.5 hours.

There are also lots more skill checks and decision points than there have been in previous episodes.

I need to finish editing the Max date (which I'm partway through doing), and edit the Max sex scene (which I'm hoping to start on by Wed or Thurs this week). Fortunately I think this is going to be pretty straightforward because the changes I made on Fri 5th included big characterisation improvements for Max and the heroine, and it's making their (now optional) chemistry much hotter and easier to write.

Okay, it's been a long day and my brain is mush once more. I will rest it tonight so it is fresh for more work tomorrow. 🦀❤️‍🔥
Gostar(10)
Comentários  Carregando...
Sign Up or Log In to comment on this post
Female Agent
Publicação pública

Monday transparency report


Hey guys!  I wish I could always only report smooth progress, but this week was creatively frustrating and involved some uninvited challenges.


Problem
I worked all 7 days since the last report, no days off, but I wasn’t able to get the remaining scenes into the place I wanted.

I know it’s just porn, but I love this story, and when it feels like the version on the screen isn’t coming out like the version in my head, it’s demoralising.

I kept grinding, but you probably know that when you’re struggling is when the discouraging voices seem really loud, and you feel like maybe they’re right, and this sucks, and you should quit.

For inspiration I went to Ira Glass:
All of us who do creative work, we get into it because we have good taste. But it's like there is this gap. For the first couple years that you're making stuff, what you're making isn't so good. It’s not that great. It’s trying to be good, it has ambition to be good, but it’s not that good.


But your taste, the thing that got you into the game, is still killer. And your taste is good enough that you can tell that what you're making is kind of a disappointment to you. A lot of people never get past that phase. They quit.

And fucking Macbeth:
I am in blood stepped so far that

Should I wade no more

Returning were as tedious as go o’er

I love you guys, it humbles me that you believe in me.  So I kept going o’er.


Solution

I’ve learned that sometimes when I’m in a negative place about the writing, it’s really my subconscious trying to warn me that grinding isn’t working.  And I need to stop trying to bend the plot and the NPCs into doing what I want them to do, and instead rework them to make everything flow more logically.

This feels like it’s adding on time, and that’s hard when there are persistent external voices telling you it just needs to be done (and making fun of you because it’s not done).  But it was the solution.

Thursday night really sucked, but on Friday I replayed the whole sequence from scratch and just gave myself permission to think and be creative.  All it really needed were some extra beats (for characterisation) and player choices (to nudge it a little bit further away from “Powerpoint slideshow” towards “open world”). 

It feels great now, everything is slotting into place, but it’s past 2100 on Monday and I need to sleep before I can keep pushing forward.  And I need to write this report before I can sleep, because XG told me I can’t skip them. 😭

Okay.  Report done – sleep next – more work tomorrow.  I’m really excited about hitting it with a fresh brain (and fresh coffee) in the morning, the stuff I added over the past few days feels really good.  🦀❤️‍🔥
Gostar(6)
Comentários  Carregando...
Sign Up or Log In to comment on this post
Female Agent
Publicação pública

Monday transparency report


Hey guys!  I finished the action scene I was working on, on Wednesday (as targeted).  I’m really happy with it, and am now back to editing the remaining Malaysia scenes.

There are basically three scenes left to edit:
  1. Pre-date build up
  2. Dinner scene
  3. Hotel sex scene


I’m currently working across all three at the same time, because they’re inter-related – e.g. I realised today the best way to fix a boring, railroady bit in part (2) was to go back and put an extra player choice into part (1), if that makes sense.

Still, I’m aiming to get part (1) basically locked down tomorrow, and part (2) locked down by Sunday, so I can switch all my efforts to just making part (3) hot as fuck after all this tension and buildup and get this episode ready to go.

🤪 It’s 2030hrs and I’m totally frazzled, so apologies if this was a dull report.  I need to rest my brain for a few hours but I’ll get straight back on it bright and early tomorrow morning.  🦀❤️‍🔥
Gostar(8)
Comentários  Carregando...
Sign Up or Log In to comment on this post
Female Agent
Publicação pública

Monday transparency report


Hey guys!  This week I’ve been mainly writing and editing.

I edited four more scenes.  My pace is speeding up – when I looked at the completed list, I had to double check I’d done all of that this week and I wasn’t double counting any scenes.  But yeah, it’s legit!

Starting late in the week, I also completed 90% of a brand new action scene in Malaysia.  There was always a non-sexual way to complete the mission (thanks to a branch contributed entirely by The Lost Engineer, where the heroine can cause enough of a distraction during the dinner date to accomplish the mission without going back to the target’s hotel room).  But now there’s (90% of) a really non-sexual way to do it.

I know, I know, it’s a porn game.  But.  I feel like I’ve done (90% of) something really clever:
  • Some players really like the “action girl” path anyway, so I enjoy throwing them a bone (partly because I am one of those players 😬)

  • This path has some minor fanservice, and also a few emotional/character development beats that I flatter myself to think some players might really like

  • There’s some tradecraft and some peril, which are inherently exciting (if I executed them well enough)

  • And, most cleverly: the action path has a bunch of skill checks, each of which acts as a closing door – failure means the action path becomes non-viable, and the heroine has to either (a) abort or (b) switch to the sexy mission solution.

My hope is that:
  1. some heroines will do the action path (which has its own emotional rewards, and in a way makes the next episode hotter because of the contrast)

  2. some heroines will do the sexy path (which is hotter because it’s no longer railroaded and required – she has to live with the fact she could’ve done the dangerous thing but she decided to put on a dress and high heels and use her feminine wiles instead)

  3. some heroines will try to do the action path…but resort to the sexy path because they weren’t lucky or skillful enough to make the James Bond thing work, so now cirumstances have conspired to make her have to be Jane Bond in a silk dress and no bra

All of this is in service of my ultimate goal in the moment, which is:

  1. make Malaysia less of a fucking PowerPoint slideshow.  Now not every single playthrough is clicking next…next…next just to get through the fucking dinner scene with Max.

I don’t know if this is going to work, you guys will tell me.  I wouldn’t have had the confidence to even attempt it if the feedback on the action episode, Zero Kate Thirty, hadn’t generally been good.  🤞🏻😬🤞🏻  I’m just gonna go with my gut and hope it works.

Okay, that’s it for the report!  I expect to finish the action scene tomorrow or Wednesday, then I need to get back onto editing the Malaysia dinner & sex scene branches to bring them up to the same standard as the rest of the draft.

This is going to be a significant punch up of the old Malaysia scene, and it’s more like how I want the rest of the game to play out, so I’ll be very interested in your feedback when it drops.  🦀❤️‍🔥
Gostar(7)
Comentários (2) Carregando...
Sign Up or Log In to comment on this post
Ver proximas publicações (6 / 161)

A subscrição dá-lhe:
  • Acesso ao conteúdo do perfil da Creator.
  • Capacidade de apoiar sua Estrela contribuindo - uma vez ou de forma recorrente.
  • Significa entrar em contato com a Estrela diretamente por meio do Instant Messenger.
Este site utiliza cookies para melhorar sua experiência enquanto você navega por ele. Continue a usar este site normalmente se concordar com o uso de cookies. Consulte nossa Política de Privacidade para mais detalhes. Ao escolher Aceitar, você consente com o uso de cookies.

Cookies são essenciais para a funcionalidade deste site

Se você não consentir com isso, não poderá usar o site e deverá selecionar a opção "Sair do SubscribeStar" abaixo para sair.

Se você concorda com nossa Política de Privacidade e consente com o uso de cookies, selecione a opção "Aceitar o uso de cookies" abaixo.
We do NOT sell any information obtained through cookies to third-party marketing services.